The Rolling Review of Requirements process (2023 update)
Back to WIGOS
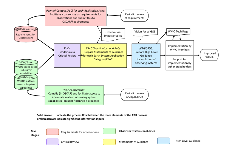
The Rolling Review of Requirements process
(page updated in May 2023)
The Rolling Review of Requirements (RRR) process is defined by the Manual on the WMO Integrated Global Observing System (WMO-No. 1160, section 2.2.4 and Appendix 2.3). The purpose of the RRR process is to provide a systematic and transparent process to support the high-level design and evolution of the WMO Integrated Global Observing System (WIGOS) aligned with its Vision in 2040. The RRR process compiles information about requirements for observations, about observing system capabilities, their cost-effectiveness, and draws on experts and impact studies to provide guidance on the most important priorities for addressing the gaps between requirements and capabilities, with consideration of WMO priorities.
User requirements for the observing geophysical variables in support of the activities across the WMO Application Areas (AAs) are collated in a comprehensive, systematic, technology free and quantitative way in the WMO Observing Systems Capability Analysis and Review (OSCAR) / Requirements database.
RRR process diagram
RRR Application Areas
A WMO AA is an activity involving the direct use of observations that allows National Meteorological and Hydrological Services or other organizations to render services related to weather, climate and water, and other environmental events, contributing to public safety, socioeconomic well-being and development in their respective countries. The concept of WMO AAs is used to describe a homogeneous activity for which it is possible to compile a consistent set of observational user requirements agreed upon by community experts working in this area. Each AA is 'owned' by an identified body or expert group (AA Owner) representing the relevant user community. The AA owner has the authority to designate the Point of Contact (PoC), oversee their work, and endorse the observational requirements and the critical review developed by PoC. The PoCs maintain the observational requirements in the database.
RRR Earth System Application Categories
The WMO AAs are grouped into six Earth System Application Categories (ESACs). ESACs are intended to provide groupings of AAs of similar types which have related disciplines and professional communities. The concept is not directly based on having common geographical domains; it is intended to provide a pragmatic and workable approach that will enable groups of applications with similar needs for observations to collaborate in preparing their joint Statement of Guidance (SoG) on priorities for evolving the capabilities of WIGOS observing systems. For each of the six Earth System Application Categories, there is an identified body or expert group (ESAC Owner) representing the relevant user community. The ESAC owner has the authority and responsibility to create, name and delete AAs in their ESAC, designate the ESAC Coordinator to be the lead author and take responsibility for coordinating and completing the SoG, under the co-authorship of the Points of Contact of all AAs grouped in that ESAC, to endorse SoG and oversee the entire process.
Critical Review and Statements of Guidance
The comparison of user requirements with observing system capabilities for a given AA is called a Critical Review. The output of this is reviewed by owners of the relevant AA and used to prepare an SoG for the overarching ESAC. The SoG is essentially a gap analysis with recommendations on how to address the gaps based on expert judgement and the observations impact studies. The main aim of the SoG is to draw attention to the most important gaps between user requirements and observing system capabilities and to provide resource materials useful to WMO Members for dialogue with the agents responsible of implementing observing systems and the industry regarding the continuation of existing systems, their improvement or development of new systems to meet the gaps of the user requirements. SoGs are now under review and development, while the old SoGs can be found here.
A detailed description of the Rolling Review of Requirements process can be found in the main RRR document. (Note: this document was not updated since INFCOM-2 in 2022. Although most parts are still relevant, for the most recent list of the ESACs and AAs please visit: Earth System Application Categories).
Vision for WIGOS in 2040
The WIGOS Vision in 2040 provides high-level goals to guide the evolution of global observing systems in the WIGOS framework in the coming decades. It presents a likely scenario of how user requirements for observational data may evolve over the next 20 years, and an ambitious, but technically and economically feasible vision for an integrated observing system that will meet them. It anticipates a fully developed and implemented WIGOS framework that supports all activities of WMO and its Members within the general areas of weather, climate and water.
High-level Guidance
The High Level Guidance on the Evolution of Global Observing Systems during the period 2023–2027 in response to the Vision for WIGOS provides guidance to WMO Members for key activities to be implemented within the next five years to accomplish the Vision for WIGOS in 2040. The guidance consists of principles of a general nature that should be considered for the development of implementation plans by Members, agencies, and other operators of observing networks. It also identifies urgent specific actions arising as a consequence of WMO’s Earth System approach and priorities of WIGOS, WMO programmes; and existing data gaps.
Useful information for Coordinators and Points of Contact
The list below provides links to specific parts of the RRR document and other useful information which is relevant for Coordinators and Points of Contact to conduct a gap analysis and to develop the Statement of Guidance for their respective Earth System Application Category.
- Terms of Reference for Points of Contact (PoCs) and Coordinators
- NEW! Statement of Guidance (SoG) template (25 March 2025) (A Word version of the SoG can be obtained by sending an email to the Contact below).
- Gap Analysis for ESAC Application Area template
- Example for Gap Analysis (for Application Area 2.1 Global NWP)
- Reference Guide for Points of Contact (PoC) for Application Areas, and Coordinators for Earth System Application Categories, within the WMO Rolling Review of Requirements (RRR) Process.
- Ownership of AAs and ESACs
Workshops
- RRR-ESAC Coordinators and AA PoCs (hybrid) workshop (22-24Sept 2025)
- RRR-Engagement (online) workshop (3,5 June 2025) (Report)
- RRR-Follow up workshops (5, 11, 14 September 2023)
- RRR-1st Introductory workshop (17 May 2023)
RRR legacy process
Contact us: obs-rrr
wmo [dot] int (obs-rrr[at]wmo[dot]int).